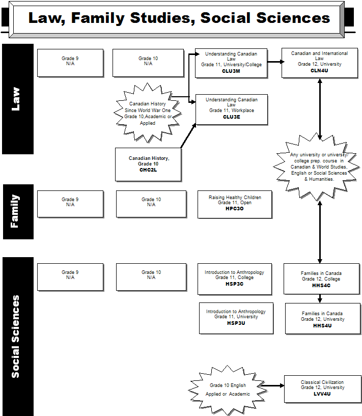
O – Raising Healthy Children, Open HPC3OI
This course focuses on the skills and knowledge parents, guardians, and caregivers need, with particular emphasis on maternal health, pregnancy, birth, and the early years of human development (birth to six years old). Through study and practical experience, students will learn how to meet the developmental needs of young children, communicate with them, and effectively guide their early behaviour. Students will develop their research skills through investigations related to caregiving and child rearing.
CREDIT: 1
TYPE: Open
GRADE: 11
C – Introduction to Anthropology, Psychology, & Sociology HSP3CI
This course introduces students to theories, questions, and issues related to anthropology, psychology, and sociology. Students learn about approaches and research methods used by social scientists. They will be given opportunities to apply theories from a variety of perspectives, to conduct social science research, and to become familiar with current issues within the three disciplines.
CREDIT: 1
TYPE: College
GRADE: 11
U/C – Understanding Canadian Law CLU3MI
This course explores Canadian law, with a focus on legal issues that are relevant to the lives of people in Canada. Students will gain an understanding of laws relating to rights and freedoms in Canada; our legal system; and family, contract, employment, tort, and criminal law. Students will develop legal reasoning skills and will apply the concepts of legal thinking and the legal studies inquiry process when investigating a range of legal issues and formulating and communicating informed opinions about them.
CREDIT: 1
TYPE: University/College
GRADE: 11
PREREQUISITE: CHC2DI – Ac – Canadian History since World War I, Academic or CHC2PI – Ap – Canadian History since World War I, Applied
U – Introduction to Anthropology, Psychology & Sociology HSP3UI
This course provides students with opportunities to think critically about theories, questions, and issues related to anthropology, psychology, and sociology. Students will develop an understanding of the approaches and research methods used by social scientists. They will be given opportunities to explore theories from a variety of perspectives, to conduct social science research, and to become familiar with current thinking on a range of issues within the three disciplines.
CREDIT: 1
TYPE: University
GRADE: 11
PREREQUISITE: ENG2DI – Ac – English, Academic or ENG2DP – Pre AP – English, Academic (Enriched) or CHC2DI – Ac – Canadian History since World War I, Academic
Working with School-Age Children and Adolescents HPD4CI
This course prepares students for occupations involving school-age children and adolescents. Students will study a variety of theories about child behaviour and development, and will have opportunities for research and observation and for practical experiences with older children. Students will become familiar with occupational opportunities and requirements related to working with older children and adolescents. They will develop research skills used in investigating child and adolescent behaviour and development.
CREDIT: 1
TYPE: College
GRADE: 12
PREREQUISITE: Any university, college, or university/college preparation course in Social Sciences and Humanities, English, or Canadian and World Studies.
U/C – Issues of Indigenous Peoples in a Global Context NDW4MI
This course examines historical and contemporary issues of concern to Indigenous peoples from a global perspective. Students will explore the richness, depth, and diversity of Indigenous cultures, traditions and knowledge. They will consider how diverse Indigenous communities persevere despite recent global environmental and economic trends. Topics such as identity, social justice, human rights and abuses, spirituality, resistance and protest for change will be investigated.
CREDIT: 1
TYPE: University/College
GRADE: 12
PREREQUISITE: NBE3CI – C – English: Contemporary Aboriginal Voices or NBE3UI – U – English: Contemporary Aboriginal Voices or ENG3CI – C – English, College or ENG3UI – U – English. University or ENG3UP – U – English, Pre-Advanced Placement Option
U – Canadian and International Law, University CLN4UI
This course explores a range of contemporary legal issues and how they are addressed in both Canadian and international law. Students will develop an understanding of the principles of Canadian and international law and of issues related to human rights and freedoms, conflict resolution, and criminal, environmental, and workplace law, both in Canada and internationally. Students will apply the concepts of legal thinking and the legal studies inquiry process, and will develop legal reasoning skills, when investigating these and other issues in both Canadian and international contexts.
CREDIT: 1
TYPE: University
GRADE: 12
PREREQUISITE: Any university or university/college preparation course in Canadian and World Studies, English, or Social Sciences and Humanities.
U – Families in Canada, University HHS4UI
This course enables students to draw on sociological, psychological, and anthropological theories and research to analyse the development of individuals, intimate relationships, and family and parent-child relationships. Students will focus on issues and challenges facing individuals and families in Canada’s diverse society. They will develop analytical tools that enable them to assess various factors affecting families and to consider policies and practices intended to support families in Canada. They will develop the investigative skills required to conduct and communicate the results of research on individuals, intimate relationships, and parent-child relationships.
CREDIT: 1
TYPE: University
GRADE: 12
PREREQUISITE: Any university or university/college preparation course in Social Sciences and Humanities, English, or Canadian and World Studies.
U – Challenge and Change in Society, (eLearning Option) HSB4UE
This course focuses on the use of social science theories, perspectives, and methodologies to investigate and explain shifts in knowledge, attitudes, beliefs, and behaviour and their impact on society. Students will critically analyse how and why cultural, social, and behavioural patterns change over time. They will explore the ideas of social theorists and use those ideas to analyse causes of and responses to challenges such as technological change, deviance, and global inequalities. Students will explore ways in which social science research methods can be used to study social change.
COURSE NOTE: This course requires a separate application. Please make an appointment with your guidance counselor to discuss whether e-learning is a suitable option for you.
CREDIT: 1
TYPE: University
GRADE: 12
PREREQUISITE: Any university or university/college preparation course in Social Sciences and Humanities, English, or Canadian and World Studies.
Challenge and Change in Society HSB4UI
This course focuses on the use of social science theories, perspectives, and methodologies to investigate and explain shifts in knowledge, attitudes, beliefs, and behaviour and their impact on society. Students will critically analyse how and why cultural, social, and behavioural patterns change over time. They will explore the ideas of social theorists and use those ideas to analyse causes of and responses to challenges such as technological change, deviance, and global inequalities. Students will explore ways in which social science research methods can be used to study social change.
CREDIT: 1
TYPE: University
GRADE: 12
PREREQUISITE: Any university or university/college preparation course in Social Sciences and Humanities, English, or Canadian and World Studies.

See the E-Learning tab if you are considering that type of course.